一.VSCode的使用

常用插件

image-20230521233651126

二. ES6

菜鸟ES6教程教程

1.简介

​ ES6, 全称 ECMAScript 6.0 ,是 JavaScript 的下一个版本标准,2015.06 发版。ES6 主要是为了解决 ES5 的先天不足,比如 JavaScript 里并没有类的概念,但是目前浏览器的 JavaScript 是 ES5 版本,大多数高版本的浏览器也支持 ES6,不过只实现了 ES6 的部分特性和功能。

2.基础语法

img

2.1 声明变量

  • let 声明的变量有严格的作用域 var没有严格的作用域
  • let变量只能声明一次
  • let不存在变量提升 var存在变量提升(先使用后声明)
  • const声明的是常量,不能重新赋值
  • 总计:使用let声明变量
1
2
3
4
5
6
7
8
9
10
11
12
13
14
15
16
17
18
19
20
21
22
23
24
25
26
27
28
29
30
31
32
33
34
35
36
37
38
39
40
41
42
43
44
45
46
47
<!DOCTYPE html>
<html lang="en">

<head>
<meta charset="UTF-8">
<meta http-equiv="X-UA-Compatible" content="IE=edge">
<meta name="viewport" content="width=device-width, initial-scale=1.0">
<title>声明变量</title>
</head>

<body>

<script>
//1.有严格的作用域
//var 声明的变量往往会越域
//let 声明的变量有严格的作用域
{
var a = 1;
let b = 1;
}
console.log(a) //不会报错
console.log(b) //ReferenceError: b is not defined,有严格的作用域,所以会报错



//2.let的变量只能声明一次
var m = 1
var m = 2
let n = 3
// let n = 4
console.log(m) //不会报错
console.log(n) //Identifier 'n' has already been declared 不能声明两次



//3.let不存在变量提升 var存在变量提升
console,log(x)
var x = 10; //这里不会报错,可以先使用后定义


//4.const声明的是常量,不能重新赋值

//总计:使用let声明变量

</script>
</body>
</html>

2.2 解构表达式和模板字符串

  • 数组的解构
  • 对象的解构
  • 字符串API的扩展
  • 模板字符串
1
2
3
4
5
6
7
8
9
10
11
12
13
14
15
16
17
18
19
20
21
22
23
24
25
26
27
28
29
30
31
32
33
34
35
36
37
38
39
40
41
42
43
44
45
46
47
48
49
50
51
52
53
54
55
56
57
58
59
60
61
62
63
64
65
66
67
68
<!DOCTYPE html>
<html lang="en">
<head>
<meta charset="UTF-8">
<meta http-equiv="X-UA-Compatible" content="IE=edge">
<meta name="viewport" content="width=device-width, initial-scale=1.0">
<title>解构表达式</title>
</head>

<body>
<script>
//解构表达式
//1.原始的数组的赋值方式
let arr = [1, 2, 3]
// let a = arr[0]
// let b = arr[1]
// let c = arr[2]

//2.使用解构表达式给数组赋值(数组解构)
let [a, b, c] = arr;
console.log(a, b, c);

//3.使用解构表达式给对象赋值(对象解构)
const person = {
name: "jack",
age: 21,
language: ['java', 'js', 'css']
}
//原始的赋值方式
// const name = person.name
// const age = person.age
// const language = person.language

//使用解构赋值(对象解构)
//const { name, age, language } = person
//更换属性名
const { name: abc, age, language } = person
//将属性名name更换为abc
console.log(abc, age, language)


//4.字符串扩展
//几个新的字符串API
let str = "hello.vue"
//是不是以什么开头
console.log(str.startsWith("hello"));//true
//是不是以什么结束
console.log(str.endsWith(".vue"));//true
//是不是包含什么
console.log(str.includes("e"));//true
console.log(str.includes("hello"));//true


//5.模板字符串
//${}插值
let name = "Tom"
let result = `你好${name}`
console.log(result)
//可以直接调用字符串的返回值组成一个新的字符串
function fun(){
return "这是一个函数"
}
result = `你好${name},我想说:${fun()}`
console.log(result)

</script>
</body>
</html>

2.3 函数优化

  • 默认初始值
  • 不定参数
  • 箭头函数
1
2
3
4
5
6
7
8
9
10
11
12
13
14
15
16
17
18
19
20
21
22
23
24
25
26
27
28
29
30
31
32
33
34
35
36
37
38
39
40
41
42
43
44
45
46
47
48
49
50
51
52
53
54
55
56
57
58
59
60
61
62
63
64
65
66
67
68
69
70
71
72
73
74
75
76
77
78
79
80
81
82
83
84
<!DOCTYPE html>
<html lang="en">

<head>
<meta charset="UTF-8">
<meta http-equiv="X-UA-Compatible" content="IE=edge">
<meta name="viewport" content="width=device-width, initial-scale=1.0">
<title>函数优化</title>
</title>
</head>

<body>
<script>
//1.函数优化
//在ES6以前,我们无法给一个函数参数设置默认值,只能采用变通的写法
function add(a, b) {
//判断b是否为空 如果为空就给默认值1
b = b || 1
return a + b
}
//传一个参数
console.log(add(10)) //结果是11

//优化后 直接在参数上写上默认的值 如果没有传就会自动使用默认值
function add2(a, b = 1) {
return a + b
}
console.log(add2(20)) //结果是21


//2.不定参数 类似于java里面的可变形参
function fun(...values) {
console.log(values.length)
}
fun(1, 2)
fun(1, 2, 3)
fun(1, 2, 3, 4)


//3.箭头函数
//以前的声明方法
var print = function (obj) {
console.log(obj)
}
var print1 = obj => console.log(obj)
print1("hello") //输出hello

//求两数之和
//以前的方法
var sum = function (a, b) {
return a + b
}
//使用箭头函数
var sum2 = (a, b) => a + b //方法体中只有一行代码 不用写return
console.log(sum2(11, 3))

var sum3 = (a, b) => {//方法体中有多行代码 写法如下
c = a + b;
return a + c
}
console.log(sum3(11, 3))

//复杂一点的箭头函数
const person = {
name: "jack",
age: 21,
language: ['java', 'js', 'css']
}
//原始的方法
function hello(person) {
console.log("hello " + person.name)
}

//单纯的箭头函数
var hello2 = (obj) => console.log("hello," + obj.name)
hello2(person)

//箭头函数加解构表达式
var hello3 = ({name}) => console.log("hello," + name)
hello3(person)
</script>
</body>

</html>

2.4 对象优化

  • 对象新增的API
  • 声明对象的简写方式
  • 对象函数属性的简写
1
2
3
4
5
6
7
8
9
10
11
12
13
14
15
16
17
18
19
20
21
22
23
24
25
26
27
28
29
30
31
32
33
34
35
36
37
38
39
40
41
42
43
44
45
46
47
48
49
50
51
52
53
54
55
56
57
58
59
60
61
62
63
64
65
66
67
68
69
70
71
72
73
74
75
76
77
78
79
80
81
82
83
84
85
<!DOCTYPE html>
<html lang="en">

<head>
<meta charset="UTF-8">
<meta http-equiv="X-UA-Compatible" content="IE=edge">
<meta name="viewport" content="width=device-width, initial-scale=1.0">
<title>对象优化</title>
</head>

<body>
<script>
//1.对象相关的API
//定义一个person对象
const person = {
name: "jack",
age: 21,
language: ['java', 'js', 'css']
}
//测试对象新增的API
//返回对象所有的属性信息
console.log(Object.keys(person)) //['name', 'age', 'language']
//返回对象中vaules
console.log(Object.values(person))// ['jack', 21, Array(3)]
//返回key-vaues
console.log(Object.entries(person))// [Array(2), Array(2), Array(2)]


//将source1和source2的属性合并到target中
const target = { a: 1 }
const source1 = { b: 2 }
const source2 = { c: 3 }
//将source1和source2中的属性合并在一起
Object.assign(target, source1, source2)
console.log(target) //{a: 1, b: 2, c: 3}


//2.声明对象的简写方式
//声明两个变量
const age = 23;
const name = "张三";
//原始的方式然后声明一个对象,属性值为这两个变量的值
const person1 = { age: age, name: name }
console.log(person1)

//ES6的方式
const person2 = { age, name }// 属性名和属性值代表的变量的名字一样可以省写
console.log(person2)

//3.对象函数属性的简写
let person3 = {
name: "jack",//对象的属性
//以前的语法格式
eat: function (food) {//对象的方法
console.log(this.name + "在吃" + food)
},

//使用箭头有函数简写 箭头函数中this.name无法使用
eat2: food => console.log(person3.name + "在吃" + food),

eat3(food) {
console.log(this.name + "在吃" + food)
}
}
person3.eat("香蕉")
person3.eat2("苹果")
person3.eat3("梨子")

//4.对象的扩展运算符
//拷贝对象(深拷贝)
//将person01的值拷贝给someone
let person01 = { name: "Amy", age: 15 }
let someone = { ...person01 }
console.log(someone)

//合并对象
let age1 = { age: 15 }
let name1 = { name: "Amy" }
let person03 = { ...age1, ...name1 }//两个对象属性的合并一个对象中,如果有相同的值,后一个覆盖前面的那一个属性的值
console.log(person03)//{age: 15, name: 'Amy'}

</script>
</body>

</html>

2.5 数组的map、reduce方法

  • map方法
  • reduce方法
1
2
3
4
5
6
7
8
9
10
11
12
13
14
15
16
17
18
19
20
21
22
23
24
25
26
27
28
29
30
31
32
33
34
35
36
37
38
39
40
41
42
43
44
45
46
47
48
49
50
51
52
53
54
<!DOCTYPE html>
<html lang="en">

<head>
<meta charset="UTF-8">
<meta http-equiv="X-UA-Compatible" content="IE=edge">
<meta name="viewport" content="width=device-width, initial-scale=1.0">
<title>map和reduce</title>
</head>

<body>
<script>
//数组中新增了map和reduce方法
//map():接收一个函数,将原数组中的所有元素用这个函数处理后放入新数组返回
let arr = ['1', '20', '-5', '3']
//需求:将原数组中的每一个值乘以2并返回
//第一种方法
arr1 = arr.map((item) => {//item为数组中的每一个元素
return item * 2
})
console.log(arr1)
//第二种方法
arr2 = arr.map(item => item * 2)
console.log(arr2)

//reduce()方法:为数组中的每一个元素依次执行回调函数,不包括数组中被删除或从未被赋值的元素
arr3 = [2, 40, -10, 6]
//arr.reduce(callback,[initialValue]) //可以传一个回调函数callback,也可以传一个初始值initialValue
//传入的是回调函数 可以传入的值有
/**
* previousValue (上一次调用回调返回的值,或者是提供的初始值initialValue)
* currentValue (数组中当前被处理的元素)
* index (当前元素在数组中的索引)
* array (调用reduce的数组)
* */
let result = arr3.reduce((a, b) => {//这个方法相当于求数组中每一个元素的和
console.log("上一次处理后的值:" + a)
console.log("当前处理的值:" + b)
return a + b;
})
console.log(result)
/**结果
* 上一次处理后的值:2
当前处理的值:40
上一次处理后的值:42
当前处理的值:-10
上一次处理后的值:32
当前处理的值:6
38
**/
</script>
</body>

</html>

2.6 promise异步编排

解决回调地域的问题

​ Promise构造函数接受一个函数作为参数,该函数的两个参数分别是resolve和reject。它们是两个函数,由 JavaScript 引擎提供,不用自己部署。resolve函数的作用是,将Promise对象的状态从“未完成”变为“成功”(即从 pending 变为 resolved),在异步操作成功时调用,并将异步操作的结果,作为参数传递出去;reject函数的作用是,将Promise对象的状态从“未完成”变为“失败”(即从 pending 变为 rejected),在异步操作失败时调用,并将异步操作报出的错误,作为参数传递出去。

1
2
3
4
5
6
7
8
9
10
11
12
13
14
let promise = new Promise(function(resolve, reject) {
console.log('Promise');
resolve();
});

promise.then(function() {
console.log('resolved.');
});

console.log('Hi!');

// Promise
// Hi!
// resolved

原有的基础上进一步的封装,链式调用

3.模块化

3.1 什么是模块化

​ 模块化就是把代码进行拆分,分辨重复使用。类似java中的导包:要使用一个包,必须先导包。而JS中没有包的概念,换来的是模块。

模块功能主要由两个命令构成: export和import

  • export命令用于规定模块的对外接口
  • import命令用于导入其他模块提供的功能

3.2 export

export不仅可以导出对象,一切js对象都可以导出。比如:基本类型的变量、函数、数组、对象

比如我们定义了一个js文件hello.js,里面有一个对象

1
2
3
4
5
const util = {
dsum(a, b) {
return a + b;
}
}

我们可以使用export将这个对象导出

1
2
3
4
5
6
7
8
const util = {
dsum(a, b) {
return a + b;
}
}

//导出对象
export { util }

也可以简写成

1
2
3
4
5
export const util = {
dsum(a, b) {
return a + b;
}
}

当要导出多个值时,还可以简写。比如我有一个文件: user.js

1
2
3
4
var name  = "jack"
var age = 21

export{name, age}

3.3 import

比如我们之前定义了两个JS文件

hello.js

1
2
3
4
5
6
7
8
const util = {
dsum(a, b) {
return a + b;
}
}

//导出对象
export { util }

user.js

1
2
3
4
5
6
7
var name = "jack"
var age = 21
function add(a, b) {
return a + b
}

export { name, age, add }

我们在main.js文件中导入上面的两个文件,并使用上面的两个文件的方法

1
2
3
4
5
6
import util from "./hello"  //这里只能是util 不能是其他的名字
import {name,age,add} from './user' //可以不用全部导入 只用导入需要的即可

util.sum(1,2)
console.log(name);
add(1,2)

3.4 注意

当我们这样定义时,导入的时候可以自定义导入时使用的变量名

1
2
3
4
5
export default {  //导出的时候这样写
dsum(a, b) {
return a + b;
}
}
1
import xxx from "./hello"  //这里使用可以随意的取名

三.Vue

1.MVVM思想

  • M:即 Model,模型,包括数据和一些基本操作
  • V:即View视图,页面渲染结果
  • VM:即 View-Model,模型与视图间的双向操作(无需开发人员干涉)

​ 在MVVM之前,开发人员从后端获取需要的数据模型,然后要通过DOM操作 Model渲染到View中。而后当用户操作视图,我们还需要通过DOM获取View中的数据,然后同步到Model中。而MVVM中的VM要做的事情就是把DOM操作完全封装起来,开发人员不用再关心Model和View之间是如何互相影响的:

2.vue的简介

​ Vue (发音为 /vjuː/,类似 view) 是一款用于构建用户界面的 JavaScript 框架。它基于标准 HTML、CSS 和 JavaScript 构建,并提供了一套声明式的、组件化的编程模型,帮助你高效地开发用户界面。无论是简单还是复杂的界面,Vue 都可以胜任。

Vue2官方文档

3.语法基础

3.1 快速入门

1.创建一个文件夹,用VSCode打开

2.下载vue的依赖

1
2
3
4
# 初始化项目
npm init -y
# 安装vue的依赖,这里vue2和vue3版本语法有些差别,使用的时候要注意
npm install vue@2

3.创建一个index.html文件

1
2
3
4
5
6
7
8
9
10
11
12
13
14
15
16
17
18
19
20
21
22
23
24
25
26
27
<!DOCTYPE html>
<html lang="en">

<head>
<meta charset="UTF-8">
<meta http-equiv="X-UA-Compatible" content="IE=edge">
<meta name="viewport" content="width=device-width, initial-scale=1.0">
<title>Vue入门</title>
</head>

<body>
<div id="app">
<h1>{{name}},是个傻子</h1>
</div>
<script src="./node_modules/vue/dist/vue.js"></script>
<script>
//这里最新版的vue上面无法获取到name的值
let vm = new Vue({
el: "#app",
data: {
name:"张三"
}
});
</script>
</body>

</html>

3.2 基本的语法和插件的安装

3.2.1双向绑定v-model

1
2
3
4
5
6
7
8
9
10
11
12
13
14
15
16
17
18
19
20
21
22
23
24
25
26
27
28
<!DOCTYPE html>
<html lang="en">
<head>
<meta charset="UTF-8">
<meta http-equiv="X-UA-Compatible" content="IE=edge">
<meta name="viewport" content="width=device-width, initial-scale=1.0">
<title>Vue入门</title>
</head>

<body>
<div id="app">
<!-- 双向绑定 -->
<input type="text" v-model="num">
<h1>{{name}}今年{{num}}岁了</h1>
</div>
<script src="./node_modules/vue/dist/vue.js"></script>
<script>
//声明式渲染
let vm = new Vue({
el: "#app",
data: {
name:"张三",
num: 1
}
});
</script>
</body>
</html>

3.2.2事件处理

1
2
3
4
5
6
7
8
9
10
11
12
13
14
15
16
17
18
19
20
21
22
23
24
25
26
27
28
29
30
31
32
33
34
35
36
37
38
39
40
41
42
43
<!DOCTYPE html>
<html lang="en">

<head>
<meta charset="UTF-8">
<meta http-equiv="X-UA-Compatible" content="IE=edge">
<meta name="viewport" content="width=device-width, initial-scale=1.0">
<title>Vue入门</title>
</head>

<body>
<div id="app">
<!-- 双向绑定 -->
<input type="text" v-model="num">
<!-- 点击事件绑定 -->
<button v-on:click="num++">点赞</button>
<!-- 取消点赞 -->
<button v-on:click="cancle()">取消点赞</button></button>
<h1>有{{num}}为{{name}}点赞!</h1>
</div>
<script src="./node_modules/vue/dist/vue.js"></script>
<script>
//声明式渲染
let vm = new Vue({
el: "#app", //绑定元素
data: {//封装数据
name:"张三",
num: 1
},
methods:{//封装方法
cancle(){
this.num--;
}
}
});
//v-xx 相当于指令
//总结
//1.创建vue的实例,关联页面的模板,将自己的数据(data)渲染到关联的模板
//2.使用指令简化对dom的操作 例如 v-XX
</script>
</body>

</html>

3.2.3VUE代码提示插件和浏览器插件

浏览器插件地址 直接解压,打开浏览器插件的开发者模式,选择加载已解压的文件,选择chrome目录即可

image-20230525192244158

image-20230525191246045

3.2.4常用指令

v-html 和 v-text
1
2
3
4
5
6
7
8
9
10
11
12
13
14
15
16
17
18
19
20
21
22
23
24
25
26
27
28
29
30
31
32
33
34
35
36
<!DOCTYPE html>
<html lang="en">
<head>
<meta charset="UTF-8">
<meta http-equiv="X-UA-Compatible" content="IE=edge">
<meta name="viewport" content="width=device-width, initial-scale=1.0">
<title>常用指令</title>
</head>
<body>
<div id="app">
<!-- 1.显示类的指令 -->
<!-- 插值表达式会发生插值闪烁的问题,先显示{{msg}}后显示内容 -->
<!-- 打印的是<h1>Hello</h1> -->
{{msg}} <br>
{{1+1}} <br>
{{hello()}} <br>
<span v-text="msg"></span>
<!-- 直接显示h1的大标题 -->
<span v-html="msg"></span>
</div>
<script src="./node_modules/vue/dist/vue.js"></script>
<script>
new Vue({
el:"#app",
data:{
msg:"<h1>Hello</h1>"
},
methods: {
hello(){
return "hello";
}
},
})
</script>
</body>
</html>
v-bind单向绑定
1
2
3
4
5
6
7
8
9
10
11
12
13
14
15
16
17
18
19
20
21
22
23
24
25
26
27
<!DOCTYPE html>
<html lang="en">
<head>
<meta charset="UTF-8">
<meta http-equiv="X-UA-Compatible" content="IE=edge">
<meta name="viewport" content="width=device-width, initial-scale=1.0">
<title>单向绑定</title>
</head>
<body>
<div id = "app">
<!-- 单向绑定 -->
<a v-bind:href="link">百度</a>
<!-- class style也可以通过标签进行单向绑定 -->
<span v-bind:style="{color:color}">你好</span>
<span :style="{color:color}">使用缩写形式的单向绑定</span>
<script src="./node_modules/vue/dist/vue.js"></script>
<script>
new Vue({
el: "#app",
data: {
link:"http://www.baidu.com",
color: 'green'
}
})
</script>
</body>
</html>
v-model 双向绑定
1
2
3
4
5
6
7
8
9
10
11
12
13
14
15
16
17
18
19
20
21
22
23
24
25
26
27
<!DOCTYPE html>
<html lang="en">
<head>
<meta charset="UTF-8">
<meta http-equiv="X-UA-Compatible" content="IE=edge">
<meta name="viewport" content="width=device-width, initial-scale=1.0">
<title>双向绑定</title>
</head>
<body>
<div id = "app">
精通的语言:<br>
<input type="checkbox" v-model="language" value="java">JAVA <br>
<input type="checkbox" v-model="language" value="php">PHP <br>
<input type="checkbox" v-model="language" value="python">Python <br>
选中了: {{language}}
</div>
<script src="./node_modules/vue/dist/vue.js"></script>
<script>
new Vue({
el: "#app",
data: {
language:[]
}
})
</script>
</body>
</html>

image-20230526164858205

v-on 事件绑定
1
2
3
4
5
6
7
8
9
10
11
12
13
14
15
16
17
18
19
20
21
22
23
24
25
26
27
28
29
30
31
32
33
34
35
36
37
38
<!DOCTYPE html>
<html lang="en">
<head>
<meta charset="UTF-8">
<meta http-equiv="X-UA-Compatible" content="IE=edge">
<meta name="viewport" content="width=device-width, initial-scale=1.0">
<title>事件绑定</title>
</head>

<body>
<div id="app">
<!-- 绑定一个单机事件 -->
<button v-on:click="num++">v-on:click的方式点赞</button><br>
<!-- 简写的方式实现点赞 -->
<button @click="num++">@click的方式点赞</button><br>
<!-- 点击事件指定一个回调函数 -->
<button v-on:click="cancle()">取消点赞</button><br>
点赞的数量:{{num}}


</div>
<script src="./node_modules/vue/dist/vue.js"></script>
<script>
new Vue({
el: "#app",
data: {
num: 0
},
methods: {
cancle(){
this.num--;
}
},
})

</script>
</body>
</html>
image-20230526170222378
v-for 循环显示
1
2
3
4
5
6
7
8
9
10
11
12
13
14
15
16
17
18
19
20
21
22
23
24
25
26
27
28
29
30
31
32
33
34
35
36
37
38
39
40
41
42
43
44
45
46
47
48
49
50
51
52
53
54
55
56
<!DOCTYPE html>
<html lang="en">

<head>
<meta charset="UTF-8">
<meta http-equiv="X-UA-Compatible" content="IE=edge">
<meta name="viewport" content="width=device-width, initial-scale=1.0">
<title>循环遍历</title>
</head>

<body>
<div id="app">
<ul>
<!-- 1.遍历数组 -->
<!-- 可以使用v-for="user in users"遍历用户信息 -->
<!-- 获取下标的信息加上一个index -->
<li v-for="(user,index) in users" :key="">
序号:{{index+1}} <br>
姓名:{{user.name}} <br>
性别:{{user.gender}} <br>
年龄:{{user.age}} <br>
<!-- 2.遍历对象,获取每一个属性信息 -->
对象信息:
<span v-for="(v,k,i) in user">属性索引={{i}}|属性名={{k}}|属性值={{v}}|</span><br>
</li>
<!-- 遍历的时候加上 :key 提高渲染的效率 -->
<!-- <li v-for="(user,index) in users" :key=""> -->
</ul>

<!-- 遍历数组 -->
<ul>
<li v-for="(item,index) in nums" ::key="index">
{{item}}
</li>
</ul>

</div>
<script src="./node_modules/vue/dist/vue.js"></script>
<script>
new Vue({
el: "#app",
data: {
users: [
{ name: "mary", gender: '女', age: 21 },
{ name: "tom", gender: '男', age: 35 },
{ name: "mike", gender: '男', age: 21 },
{ name: "amy", gender: '女', age: 64 }
],
nums:[1,2,3,4,5,6,7,8,9,10,11]
}
})

</script>
</body>

</html>

image-20230526172228532

v-if 和 v-show
1
2
3
4
5
6
7
8
9
10
11
12
13
14
15
16
17
18
19
20
21
22
23
24
25
26
27
28
29
30
31
32
33
34
<!DOCTYPE html>
<html lang="en">
<head>
<meta charset="UTF-8">
<meta http-equiv="X-UA-Compatible" content="IE=edge">
<meta name="viewport" content="width=device-width, initial-scale=1.0">
<title>判断</title>
</head>
<body>
<!-- v-if 条件判断,当结果为true时,所有的元素才会被渲染 -->
<!-- v-show 当得到的结果为true时,所有的元素才会被显示 -->
<div id="app">
<button v-on:click="show = !show">点击显示与否</button></button>
<!-- 1.使用v-if显示 -->
<h1 v-if="show">if=看到我...</h1>
<!-- 2.使用v-show显示 -->
<h1 v-show="show">show=显示...</h1></h1>
<!-- 多重判断 -->
<!-- v-if、v-else-if、v-else -->
<!-- 循环的时候也可以加上判断 -->

</div>
<script src="./node_modules/vue/dist/vue.js"></script>
<script>
new Vue({
el: "#app",
data: {
show:true
}
})

</script>
</body>
</html>

3.2.5 计算属性和侦听器

1
2
3
4
5
6
7
8
9
10
11
12
13
14
15
16
17
18
19
20
21
22
23
24
25
26
27
28
29
30
31
32
33
34
35
36
37
38
39
40
41
42
43
44
45
46
47
48
49
50
51
52
53
54
55
56
57
<!DOCTYPE html>
<html lang="en">
<head>
<meta charset="UTF-8">
<meta http-equiv="X-UA-Compatible" content="IE=edge">
<meta name="viewport" content="width=device-width, initial-scale=1.0">
<title>计算属性和侦听器</title>
</head>

<body>
<div id="app">
<!-- 计算属性 -->
<ul>
<li>西游记;价格:{{xyjPrice}},数量:<input type="number" v-model="xyjNum"></li>
<li>水浒传;价格:{{shzPrice}},数量:<input type="number" v-model="shzNum"></li>
<li>总价:{{totalPrice}}</li>
{{msg}}
</ul>
<!-- 侦听器,监听属性值的变化 -->
</div>
<script src="./node_modules/vue/dist/vue.js"></script>
<script>
new Vue({
el: "#app",
data: {
xyjPrice: 99.98, //西游记价格
shzPrice: 99.00, //水浒传价格
xyjNum: 0, //西游记的数量
shzNum: 0, //水浒传的数量
msg: "" //提示的消息
},
computed: {//计算属性
totalPrice() {//计算总价
return this.xyjPrice * this.xyjNum + this.shzPrice * this.shzNum
}
},
watch: {//监听器
//newVal:新值
//oldVal:旧值
//下面的这个方法是监听当购买的数量超出了3,就提示超库存了,并把输入框的值设置为最大的3
xyjNum: function (newVal, oldVal) {//监听西游记数量的变化
console.log("newVal:" + newVal + " | " + "oldVal:" + oldVal)
if (newVal >= 3) {
this.msg = "库存超出了限制"
this.xyjNum = 3
} else {
this.msg = ""
}
}
}

})

</script>

</body>
</html>

3.2.6 过滤器

1
2
3
4
5
6
7
8
9
10
11
12
13
14
15
16
17
18
19
20
21
22
23
24
25
26
27
28
29
30
31
32
33
34
35
36
37
38
39
40
41
42
43
44
45
46
47
48
49
50
51
52
53
54
55
56
57
58
59
<!DOCTYPE html>
<html lang="en">

<head>
<meta charset="UTF-8">
<meta http-equiv="X-UA-Compatible" content="IE=edge">
<meta name="viewport" content="width=device-width, initial-scale=1.0">
<title>过滤器</title>
</head>
<div id="app">
<!-- 过滤器常用来处理文本格式化的操作,过滤器可以用在两个地方:插值表达式和v-bind表达式 -->
<ul>
<li v-for="user in userList">
<!-- 显示性别的时候不用代号显示,使用男女显示 -->
<!-- 方式一:通过三元运算符的形式显示 -->
<!-- 姓名:{{user.name}} | 性别:{{user.gender== 1?"男":"女"}} -->
<!-- 方式二:使用过滤器的方式 其中 | 是管道符 genderFilter是过滤器 -->
姓名:{{user.name}} | 性别:{{user.gender | genderFilter}}
</li>
</ul>
</div>
<script src="./node_modules/vue/dist/vue.js"></script>
<script>

Vue.filter("gFilter", function (val) {//全局过滤器
if (val == 1) {
return "男··"
} else {
return "女··"
}
})


new Vue({
el: "#app",
data: {
userList: [
{ id: 1, name: "jacky", gender: 1 },
{ id: 2, name: "peter", gender: 0 },
]
},
filters: {//局部的过滤器
genderFilter(val) {
if (val == 1) {
return "男"
} else {
return "女"
}
}
}
})

</script>

<body>

</body>

</html>

3.3 组件化

​ 在大型应用开发的时候,页面可以划分成很多部分。往往不同的页面,也会有相同的部分。例如可能会有相同的头部导航。但是每个页面都都独自开发,这无疑增加了开发的成本。所以我们会把页面的不同部分拆分成独立的组件,然后在不同的页面就可以共享这些组件,避免重复开发。

image-20230527215736955

3.3.1 全局组件

1
2
3
4
5
6
7
8
9
10
11
12
13
14
15
16
17
18
19
20
21
22
23
24
25
26
27
28
29
30
31
32
33
34
35
36
37
38
39
40
<!DOCTYPE html>
<html lang="en">

<head>
<meta charset="UTF-8">
<meta http-equiv="X-UA-Compatible" content="IE=edge">
<meta name="viewport" content="width=device-width, initial-scale=1.0">
<title>组件化</title>
</head>

<body>
<div id="app">
<button @click="count++">我被点击了{{count}}次</button>

<!-- 组件的使用 -->
<counter></counter>

</div>
<script src="./node_modules/vue/dist/vue.js"></script>
<script>
//1.全局声明一个组件
Vue.component("counter", {//counter是组件的名称,可以随便起名,见名知意就行
template: `<button @click="count++">我被点击了{{count}}次</button>`,//模板
data() { //模板中的属性信息,这里的data必须是一个函数
return {
count: 1
}
}
});
new Vue({
el: "#app",
data: {
count: 0
}
})

</script>
</body>

</html>
image-20230527220905922

3.3.2 局部组件

1
2
3
4
5
6
7
8
9
10
11
12
13
14
15
16
17
18
19
20
21
22
23
24
25
26
27
28
29
30
31
32
33
34
35
36
37
38
39
40
41
42
43
44
45
<!DOCTYPE html>
<html lang="en">

<head>
<meta charset="UTF-8">
<meta http-equiv="X-UA-Compatible" content="IE=edge">
<meta name="viewport" content="width=device-width, initial-scale=1.0">
<title>组件化</title>
</head>

<body>
<div id="app">
<button @click="count++">我被点击了{{count}}次</button>

<!-- 局部组件的使用 -->
<button-counter></button-counter>

</div>
<script src="./node_modules/vue/dist/vue.js"></script>
<script>

//声明一个局部的组件
const buttonCounter = {
template: `<button @click="count++">我被点击了{{count}}次</button>`,
data() {
return {
count: 1
}
}
}
new Vue({
el: "#app",
data: {
count: 0
},
//声明一个局部的组件
components:{
'button-counter':buttonCounter
}
})

</script>
</body>

</html>

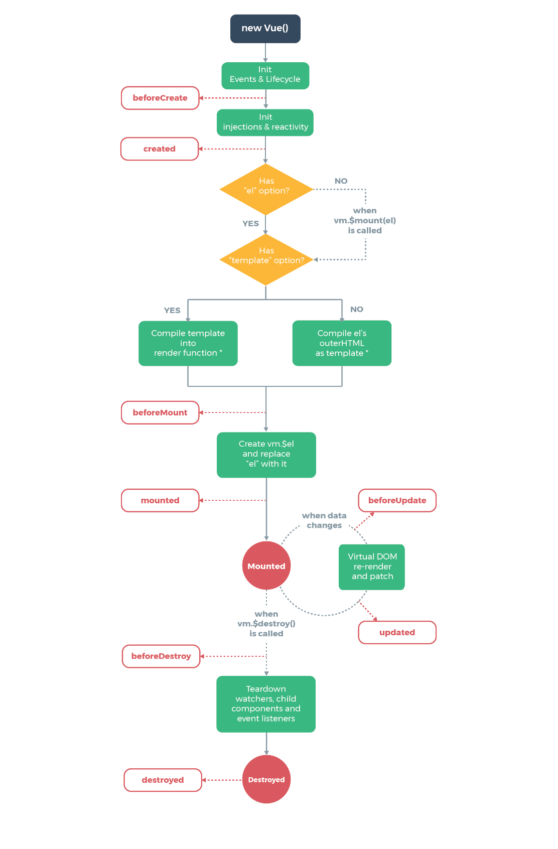
3.3 生命周期和钩子函数

生命周期图

image-20230527221756442

3.4 Vue模块化开发

1.全局安装webpack

1
npm install webpack -g

2.全局安装vue脚手架

1
npm install -g @vue/cli-init

3.初始化vue的项目

创建一个文件夹,打开cmd,切换到这个文件夹,执行以下的命令

1
2
# vue脚手架使用webpacke模板初始化一个项目
vue init webpack 项目名称

4.启动vue的项目

项目中的package.json中有scripts,代表我们能运行的命令

1
2
3
4
5
6
# 启动项目
npm start
#或者
npm run dev
# 将项目打包
npm run build

4.Eelment-UI

官方文档:https://element.eleme.cn/#/zh-CN/component/quickstart